故事剧情
工作两年后,Tony 因为换工作而搬了一次家!这是一个4室1厅1卫1厨的户型,住了4户人家。恰巧这里住的都是年轻人,有男孩也有女孩,而 Tony 就是在这里遇上了自己喜欢的人,她叫 Jenny。Tony 和 Jenny 每天都低头不见抬头见,但 Tony 是一个程序猿,天生不善言辞、不懂着装,老被 Jenny 嫌弃:满脸猥琐,一副屌丝样!
被嫌弃后,Tony 痛定思痛:一定要改善一下自己的形象,摆脱屌丝样!于是叫上自己的死党 Henry 去了五彩城……
Tony 在这个大商城中兜兜转转,被各个商家教化着该怎样搭配衣服:衬衫要套在腰带里面,风衣不要系纽扣,领子要立起来……
在反复试穿了一个晚上的衣服之后,终于找到一套还算凑合的行装:下面是一条卡其色休闲裤配一双深色休闲皮鞋,加一条银色针扣头的黑色腰带;上面是一件紫红色针织毛衣,内套一件白色衬衫;头上带一副方形黑框眼镜。整体行装虽不潮流,却透露出一种工作人士的成熟、稳健和大气!

(图片来自网络)
Tony 是一个程序员,给自己搭配了一套着装:一条卡其色休闲裤、一双深色休闲皮鞋、一条银色针扣头的黑色腰带、一件紫红色针织毛衣、一件白色衬衫、一副方形黑框眼镜。但类似的着装也可以穿在其他的人身上,比如一个老师也可以这样穿:一双深色休闲皮鞋、一件白色衬衫、一副方形黑框眼镜。
我们就用程序来模拟这样一个情景。
源码示例:
class Person:
"人"
def __init__(self, name):
self.__name = name
def getName(self):
return self.__name
def wear(self):
print("我的着装是:")
class Engineer(Person):
"工程师"
def __init__(self, name, skill):
super().__init__(name)
self.__skill = skill
def getSkill(self):
return self.__skill
def wear(self):
print("我是" + self.getSkill() + "工程师" + self.getName())
super().wear()
class Teacher(Person):
"教师"
def __init__(self, name, title):
super().__init__(name)
self.__title = title
def getTitle(self):
return self.__title
def wear(self):
print("我是" + self.getName() + self.getTitle())
super().wear()
class ClothingDecorator(Person):
"服装装饰器"
def __init__(self, person):
self._decorated = person
def wear(self):
self._decorated.wear()
class CasualPantDecorator(ClothingDecorator):
"休闲裤"
def __init__(self, person):
super().__init__(person)
def wear(self):
super().wear()
print("一条卡其色休闲裤")
class BeltDecorator(ClothingDecorator):
"腰带"
def __init__(self, person):
super().__init__(person)
def wear(self):
super().wear()
print("一条银色针扣头的黑色腰带")
class LeatherShoesDecorator(ClothingDecorator):
"皮鞋"
def __init__(self, person):
super().__init__(person)
def wear(self):
super().wear()
print("一双深色休闲皮鞋")
class KnittedSweaterDecorator(ClothingDecorator):
"针织毛衣"
def __init__(self, person):
super().__init__(person)
def wear(self):
super().wear()
print("一件紫红色针织毛衣")
class WhiteShirtDecorator(ClothingDecorator):
"白色衬衫"
def __init__(self, person):
super().__init__(person)
def wear(self):
super().wear()
print("一件白色衬衫")
class GlassesDecorator(ClothingDecorator):
"眼镜"
def __init__(self, person):
super().__init__(person)
def wear(self):
super().wear()
print("一副方形黑框眼镜")
测试代码:
def testDecorator():
tony = Engineer("Tony", "客户端")
pant = CasualPantDecorator(tony)
belt = BeltDecorator(pant)
shoes = LeatherShoesDecorator(belt)
shirt = WhiteShirtDecorator(shoes)
sweater = KnittedSweaterDecorator(shirt)
glasses = GlassesDecorator(sweater)
glasses.wear()
print()
decorateTeacher = GlassesDecorator(WhiteShirtDecorator(LeatherShoesDecorator(Teacher("wells", "教授"))))
decorateTeacher.wear()
上面的测试代码中:
decorateTeacher = GlassesDecorator(WhiteShirtDecorator(LeatherShoesDecorator(Teacher("wells", "教授"))))
这个写法,大家不要觉得奇怪,它其实就是将多个对象的创建过程合在了一起,其实是一种优雅的写法(是不是少了好几行代码?)。创建的 Teacher 对象又通过参数传给 LeatherShoesDecorator 的构造函数,而创建的 LeatherShoesDecorator 对象又通过参数传给 WhiteShirtDecorator 的构造函数,以此类推……
输出结果:
我是客户端工程师Tony
我的着装是:
一条卡其色休闲裤
一条银色针扣头的黑色腰带
一双深色休闲皮鞋
一件白色衬衫
一件紫红色针织毛衣
一副方形黑框眼镜
我是wells教授
我的着装是:
一双深色休闲皮鞋
一件白色衬衫
一副方形黑框眼镜
上面的示例中,Tony 为了改善自己的形象,整体换了个着装,改变了自己的气质,使自己看起来不再是那么猥琐的屌丝样。俗话说一个人帅不帅,得看三分长相七分打扮。同一个人,不一样的着装,给人一种完全不一样的感觉。我们可以任意搭配不同的衣服、围巾、裤子、鞋子、眼镜、帽子以达到不同的效果。不同的搭配,形成不同的风格,透露不同的气质。在这个追求个性与自由的时代,穿着的风格可谓是开放到了极致,真是你想怎么穿就怎么穿!如果你是去参加一个正式会议或演讲,可以穿一套标配西服;如果你是去大草原,想骑着骏马驰骋天地,便该穿上一套马服马裤马鞋;如果你是漫迷,去参加动漫节,亦可穿上 Cosplay 的衣服,让自己成为那个内心向往的主角;如果你是……
这样一个时时刻刻发现在我们生活中的着装问题,就是程序中装饰模式的典型样例。
装饰模式(Decorator Pattern):动态地给一个对象增加一些额外的职责(Responsibility),就增加对象功能来说,装饰模式比生成子类实现更为灵活。
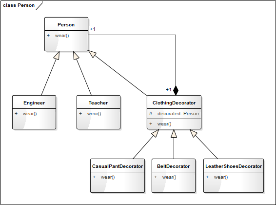
就故事中这个示例来说,由结构庞大的子类继承关系转换成了结构紧凑的装饰关系:

继承关系:

装饰关系
如上面的示例中,可任意地穿上自己想穿的衣服。不管穿上什么衣服,你还是那个你,但穿上不同的衣服你就会有不同的外表。
你可以只穿一件衣服,也可以只穿一条裤子,也可以衣服和裤子各种搭配的穿,全随你意!
在上面的示例中,Tony 是针织毛衣穿在外面,白色衬衫穿在里面。当然,如果你愿意(或因为怕冷),也可以针织毛衣穿在里面,白色衬衫穿在外面。但两种着装穿出来的效果,给人的感觉肯定是完全不一样的,自己脑补一下,哈哈!
使用装饰模式的方式,想要改变装饰的顺序,也是非常简单的。只要把测试代码稍微改动一下即可,如下:
def testDecorator2():
tony = Engineer("Tony", "客户端")
pant = CasualPantDecorator(tony)
belt = BeltDecorator(pant)
shoes = LeatherShoesDecorator(belt)
sweater = KnittedSweaterDecorator(shoes)
shirt = WhiteShirtDecorator(sweater)
glasses = GlassesDecorator(shirt)
glasses.wear()
结果如下:
我是客户端工程师Tony
我的着装是:
一条卡其色休闲裤
一条银色针扣头的黑色腰带
一双深色休闲皮鞋
一件紫红色针织毛衣
一件白色衬衫
一副方形黑框眼镜
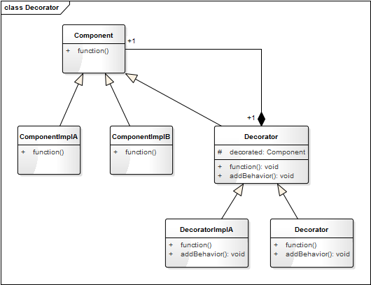
通过上面的示例代码,我们知道了装饰模式的一个典型实现。我们再将其抽象成一个一般化的类图结构,如下:

上图中的 Component 是一个抽象类,代表具有某中功能(function)的组件,ComponentImplA 和 ComponentImplB 分别是其具体的实现子类。Decorator 是 Component 装饰器,里面有一个 Component 的对象 decorated,这就是被装饰的对象,装饰器可为被装饰对象添加额外的功能或行为(addBehavior)。DecoratorImplA 和 DecoratorImplB 分别是两个具体的装饰器(实现子类)。
这样一种模式很好地将装饰器与被装饰的对象进行解耦。
装饰模式的优点:
装饰模式的缺点:
装饰模式的应用场景非常广泛。如在实际项目开发中经常看到的过滤器,便可用装饰模式的方式去实现。如果你是 Java 程序员,对 IO 中的 FilterInputStream 和 FilterOutputStream 一定不陌生,它的实现其实就是一个装饰模式。FilterInputStream(FilterOutputStream) 就是一个装饰器,而 InputStream(OutputStream) 就是被装饰的对象。
我们看一下创建对象过程:
DataInputStream dataInputStream = new DataInputStream(new FileInputStream("C:/text.txt"));
DataOutputStream dataOutputStream = new DataOutputStream(new FileOutputStream("C:/text.txt"));
这个写法与上面 Demo 中的
decorateTeacher = GlassesDecorator(WhiteShirtDecorator(LeatherShoesDecorator(Teacher("wells", "教授"))))
是不是很相似?都是一个对象套一个对象的方式进行创建。
还有一个场景,如果你对图形图像处理有一定了解,就会知道对图像的处理其实就是对一个二维坐标像素数据的处理,如图像的灰度化、梯度化(锐化)、边缘化、二值化。这些操作顺序不同就会造成不同的效果,也是适合用装饰模式来进行封装。